新闻中心讯(记者 许依平)近日,第十八届全国高校商业精英挑战赛文旅与会展创新创业实践竞赛全国总决赛圆满落幕。beat365中文官方网站6支队伍表现出色,斩获国家级一等奖3项、二等奖3项,同时,beat365中文官方网站还获评最佳院校组织奖。

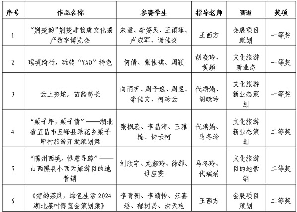
图为获奖情况一览表
全国高校商业精英挑战赛文旅与会展创新创业实践竞赛已连续多年被纳入《全国普通高校大学生竞赛排行榜》,是目前商科教育领域文旅与会展方向唯一纳入该榜单的国家级赛事。本次全国总决赛吸引了来自全国各地566所高校4788支队伍,28344名参赛选手和指导老师参加。学生组竞赛设有文化旅游竞赛、会展竞赛和酒店竞赛等三个赛项。其中,酒店赛项总决赛于10月26日在线上举办,旅游赛项总决赛于11月2日在线上举办,会展赛项于11月9日在线上举办。
学校2支队伍参加了会展赛道、4支队伍参加了文化旅游赛道的比赛。参赛队伍通过在竞赛系统中提交策划书、展示视频,并在线上参加专家答辩完成比赛。
据悉,此次参赛选手获得了历年来学校学生在该赛事中的最佳成绩,是beat365中文官方网站持续加强“三全三严三力”质量文化建设的有力体现。一等奖获奖作品的指导老师胡晓玲表示,从项目策划、市场调研、方案设计到最终的成果展示,每一个环节都凝聚了整个团队的智慧和汗水。“看到学生们克服种种困难,在竞赛中脱颖而出,获得如此优异的成绩,我深感自豪。期待我们的团队在未来能够再创佳绩,为学校争光。”
得知获一等奖的消息后,管理学院2021级旅游管理专业学生、“瑶境绮行,玩转‘YAO’特色”团队队长何倩高兴地说:“十分感谢各位老师在备赛期间的悉心指导和辛勤付出,这份荣誉是激励我们不断前行的动力,通过比赛我深知自己还有许多地方需要学习,今后我将不断提升自己的专业知识、实践能力和创新能力,和团队成员一起共同学习、共同进步。”
