关于做好2016级学生转专业工作的通知
一、转专业的原则规定
学生有下列情形之一者,不得转专业:
1.由低学历层次(专科)转为高学历层次(本科)者;
2.文科转理科者;
3.在艺术类专业与非艺术类专业之间互转者;
4.其他无正当理由者。
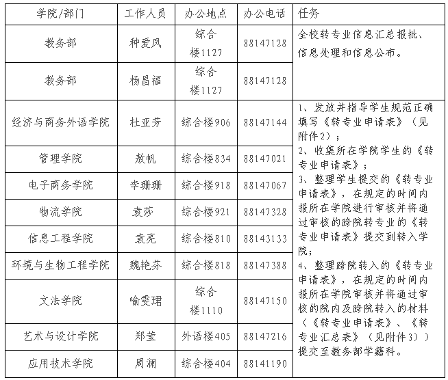
二、转专业工作人员安排及任务

三、转专业程序及时间
1.学生申请。新生9月12日-9月16日期间,可到所在学院转专业工作人员处领取并按要求填写《转专业申请表》,填写完毕后交所在学院转专业工作人员,截止时间为:2016年9月16日17:00。
2.转出学院审核。转出学院于9月17日、18日集中进行审核,并由本学院分管教学副院长在转专业申请表上签署意见并加盖公章。未通过审核的请及时通知学生,通过审核的申请表及汇总表分别转交转入学院教学秘书,截止时间为:2016年9月18日17:00。
3.转入学院审核。转入学院于9月19日集中进行审核,由转入学院分管教学副院长在转专业申请表上签署意见并加盖公章,未通过审核的请转入学院及时通知到转出学院,通过审核的申请表及汇总表集中交教务部学籍科办公室,截止时间为:2016年9月19日17:00。
4.学校审核批准。教务部9月20日-22日进行审核,报学校分管教学副校长批准,发文公布转专业学生名单。
5.转专业学生报到。转专业名单公布后,学生到转入学院查看重新分班情况并及时到转入专业所在学院书记处报到。
教务部
2016年9月6日


